
Podrobný popis produktu
| Rychlost štítku: | 20-200ks / min (v závislosti na délce štítku a tloušťce lahve) | Silný štítek: | 20-200 mm |
|---|---|---|---|
| Výška objektu: | 30-200 mm | Výška štítku: | 15 - 110 mm |
| Délka štítku: | 25-300 mm | Vnitřní průměr etiketového válce: | 76 mm |
| Vnější průměr etiketového válce: | 300 mm | Zdroj napájení: | 220V 50 / 60HZ 0,75KW jednofázové |
| Hmotnost stroje: | 150 kg | Velikost stroje: | 1600 (L) * 550 (W) * 1600 (H) mm |
| Klíčové slovo: | Aplikátor štítků na plochý povrch | Model 1: | HAP200 |
| Model 2: | HAP300 |
Automatický aplikátor štítků s plochým povrchem, automatický štítkovací stroj z nerezové oceli SUS304
Aplikace:
Automatický stroj na nanášení štítků na plochý povrch, ekonomický automatický horní a boční etiketovací stroj z nerezové oceli SUS304 je použitelný pro všechny druhy plochých předmětů, jako jsou potraviny, chemikálie, farmaceutické, kosmetické, papírnické zboží, CD disky, kartony, krabice a různé olejové konvice atd. Tato ekonomika automatický horní a boční etiketovací stroj je pro ploché etiketování. Ekonomický automatický horní a boční etiketovací stroj je vhodný pro:

Funkce:
- Hlavní tělo je vyrobeno z nerezové oceli SUS304 a vysoce kvalitní hliníkové slitiny.
- Štítkovací hlava je poháněna pokročilým krokovým motorem, který je dovážen z Japonska.
- Všechno kouzelné oko je pokročilý detektor fotografií vyrobený v Japonsku.
- Řídicí systém PLC je vybaven lidským rozhraním, včetně 60 skupin paměťové jednotky.
- Poloha a výška štítku je nastavitelná.
- Přepravní výšku lze nastavit výškou výrobní linky.
- Být schopen spojení s dopravníkem a výrobní linkou
- Monitor s transparentním štítkem pro možnost.
Vzhled:

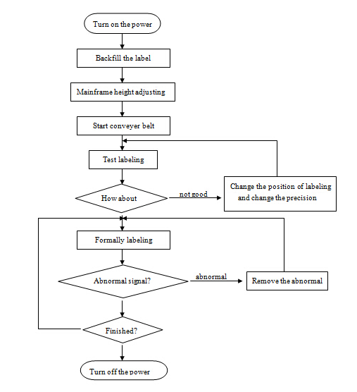
Provozní vývojový diagram:

Kruhový diagram:

Balení a doprava:
1. Přístav:Šanghaj
2. Detaily balení:exportní balení dřevěného pouzdra
3. Dodací detail:Normálně 12-15 dní po přijetí platby
FAQ:
1) .Označení štítku vztyčeno
Důvod: výstupní rychlost štítkování je příliš vysoká nebo je rychlost montážní linky nízká
Řešení: zpomalte rychlost výstupu štítku nebo zrychlete rychlost montážní linky (rychlost pohybu lahve).
2) Štítek zobrazuje littery goffer
Důvod:
① radlice není plochá;
Edgeodloupávací hrana desky není rovnoběžná s víkem lahve;
③ štítek je stisknutý příliš světlý
Řešení:
①změňte radlici,
Justnastavte, aby okraj odlupovací desky byl rovnoběžný s víkem lahve,
Properly správně zatlačte na štítek.
Štítek: plochý aplikátor etiket, stroj na etiketování krabic









